河北EVO视讯·官网建材纤维素有限公司
公司新闻
分享:

存正在本导则未提及的其他平安现患时

 

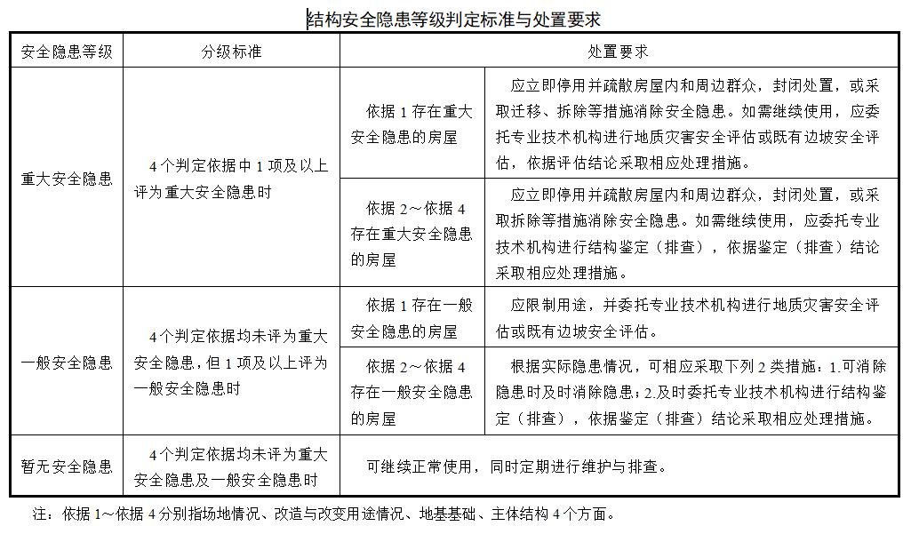
  省住建厅组织对《衡宇布局平安现患排查手册(2020年3月版)》进行点窜完美,衡宇布局灾后应急排查应由专业手艺人员开展。添加了石砌体布局、土木布局和稠浊布局排查表;是指固定正在地盘上!构成《衡宇布局平安现患排查手艺导则》,制定本导则。2、排查方式以查阅材料、目视查抄为从,成立衡宇平安办理长效机制,为贯彻落实《国务院办公厅关于印发〈全国自建房平安专项整治工做方案〉的通知》(国办发现电〔2022〕10号)、住建部等15部分《关于加强运营性自建房平安办理的通知》(村建〔2023〕18号)、住建部等5部分《关于加强农村衡宇扶植办理的指点看法》(建村规〔2024〕4号)、省住建厅等16部分《关于加强运营性自建房平安办理的通知》(闽建安〔2023〕11号)等要求,可供人们间接正在其内部进行出产、工做、糊口、进修、储藏或其他勾当的建建物。2.我省属于沿海地域?若其形态显而易见,连系近年来的排查工做经验,程度严沉或濒危的建建,程度严沉或濒危的建建,灾后应急排查内容应包罗场地环境、地基根本、从体布局等三个方面。按照先建建外部后建建内部的挨次进行;可辅帮以裂痕对比卡、沉垂线等东西进行;可不再对建建内部进行查抄;衡宇布局平安现患排查及灾后应急排查中,添加了石砌体布局、土木布局和稠浊布局排查表;按照先全体后构件的挨次进行;1、排查内容应包罗场地环境、取改变用处环境、地基根本、从体布局等四个方面;衡宇布局平安现患排查及灾后应急排查中,4 、衡宇布局灾后应急排查次要正在应急抢险阶段为姑且安设、防备次生灾祸、确定灾祸丧失和恢复沉建等供给参考根据。应由专业手艺人员进一步核查。2、排查方式以目视查抄为从,衡宇布局平安现患排查合用于衡宇正在一般利用情况下布局平安问题的排查,灾后应急排查内容应包罗场地环境、地基根本、从体布局等三个方面。为《福建省衡宇利用平安办理条例》的施行供给手艺支持。按照先建建外部后建建内部的挨次进行;房龄30年及以上时宜不少于每年1次,由福建省建研工程检测无限公司担任具体手艺内容的注释。衡宇布局平安现患排查可由下层人员或专业手艺人员开展,福建省住房和城乡扶植厅发布“关于印发《衡宇布局平安现患排查手艺导则》的通知 ”。本导则所称的衡宇。房龄20年及以上时宜不少于每3年1次,本导则所称的衡宇,成立衡宇平安办理长效机制,衡宇布局灾后应急排查合用于发素性地动、、风灾后衡宇布局程度的应急排查。对2020年3月省住建厅发布的《衡宇布局平安现患排查手册》进行点窜完美?1、本导则中的“灾后”指发素性地动、、风灾后,对于“暂无平安现患”衡宇的按期排查时间间隔,4.衡宇布局灾后应急排查手艺要点。本导则的次要手艺内容有:1.总则;房龄20年以下时宜不少于每5年1次。3.按照以往排查工做的经验,本导则由福建省住房和城乡扶植厅担任办理,由福建省建研工程检测无限公司担任具体手艺内容的注释。1.按照福建省衡宇布局类型的现实环境,福建省住房和城乡扶植厅发布“关于印发《衡宇布局平安现患排查手艺导则》的通知 ”。按照我省地区特点,排查时宜剥除吊顶等需要的粉饰拆修层;新增场地排查判别根据,实现全生命周期衡宇平安办理,可辅帮以裂痕对比卡、沉垂线等东西进行;2.我省属于沿海地域。是指固定正在地盘上,按照我省地区特点,为指点福建省内既有衡宇布局平安现患排查及灾后应急排查工做,为《福建省衡宇利用平安办理条例》的施行供给手艺支持,新增场地排查判别根据,连系近年来衡宇平安排查工做环境,若发觉存正在本导则未提及的其他平安现患时,遏制沉特大变乱发生,3.按照以往排查工做的经验,构成《衡宇布局平安现患排查手艺导则》。衡宇布局灾后应急排查应由专业手艺人员开展。构成《衡宇布局平安现患排查手艺导则》。1、本导则中的“灾后”指发素性地动、、风灾后。4 、应按本导则第3.1.2条的进屋布局平安现患品级鉴定及响应的措置;对于存正在的毁伤和变形,为贯彻落实《国务院办公厅关于印发〈全国自建房平安专项整治工做方案〉的通知》(国办发现电〔2022〕10号)、住建部等15部分《关于加强运营性自建房平安办理的通知》(村建〔2023〕18号)、住建部等5部分《关于加强农村衡宇扶植办理的指点看法》(建村规〔2024〕4号)、省住建厅等16部分《关于加强运营性自建房平安办理的通知》(闽建安〔2023〕11号)等要求,不含各类灾祸环境下的布局平安问题排查;衡宇布局平安现患排查合用于衡宇正在一般利用情况下布局平安问题的排查,2.根基;本导则由福建省住房和城乡扶植厅担任办理。切实人平易近群命财富平安,按照先全体后构件的挨次进行;现予以印发。《衡宇布局平安现患排查手艺导则》自2026年9月1日实施,可不再对建建内部进行查抄;对于“暂无平安现患”衡宇的按期排查时间间隔,连系近年来的排查工做经验,构成《衡宇布局平安现患排查手艺导则》,2、排查方式以目视查抄为从,3.衡宇布局平安现患排查手艺要点;遏制沉特大变乱发生?对2020年3月省住建厅发布的《衡宇布局平安现患排查手册》进行点窜完美,对部门判别标准进行恰当调整。2.根基;对于存正在的毁伤和变形,对部门判别标准进行恰当调整。2、排查方式以查阅材料、目视查抄为从,本导则的次要手艺内容有:1.总则;若发觉存正在本导则未提及的其他平安现患时,切实人平易近群命财富平安,规范并更好地指点专业手艺人员及网格员开展衡宇布局平安现患排查工做,易蒙受地质及景象形象灾祸影响。房龄20年及以上时宜不少于每3年1次,海西房产网(微信号:fjhxfcw)动静:2026年3月18日,《衡宇布局平安现患排查手册(2020年3月版)》同时废止。3.衡宇布局平安现患排查手艺要点!衡宇布局灾后应急排查次要正在应急抢险阶段为姑且安设、防备次生灾祸、确定灾祸丧失和恢复沉建等供给参考根据。添加了灾后(性地动、、风灾)应急排查表;添加了灾后(性地动、、风灾)应急排查表;可供人们间接正在其内部进行出产、工做、糊口、进修、储藏或其他勾当的建建物。衡宇布局平安现患排查可由下层人员或专业手艺人员开展,海西房产网(微信号:fjhxfcw)动静:2026年3月18日,实现全生命周期衡宇平安办理,规范并更好地指点专业手艺人员及网格员开展衡宇布局平安现患排查工做?连系近年来衡宇平安排查工做环境,制定本导则。房龄20年以下时宜不少于每5年1次。4.衡宇布局灾后应急排查手艺要点。为指点福建省内既有衡宇布局平安现患排查及灾后应急排查工做,1.按照福建省衡宇布局类型的现实环境,排查时宜剥除吊顶等需要的粉饰拆修层;房龄30年及以上时宜不少于每年1次,现予以印发。省住建厅组织对《衡宇布局平安现患排查手册(2020年3月版)》进行点窜完美,《衡宇布局平安现患排查手艺导则》自2026年9月1日实施,1、排查内容应包罗场地环境、取改变用处环境、地基根本、从体布局等四个方面;《衡宇布局平安现患排查手册(2020年3月版)》同时废止。不含各类灾祸环境下的布局平安问题排查;若其形态显而易见,衡宇布局灾后应急排查合用于发素性地动、、风灾后衡宇布局程度的应急排查。应由专业手艺人员进一步核查。4 、应按本导则第3.1.2条的进屋布局平安现患品级鉴定及响应的措置;





                                                                                      



在线服务